TanhSaturationBaselined#
- class pymc_marketing.mmm.components.saturation.TanhSaturationBaselined(priors=None, prefix=None)[source]#
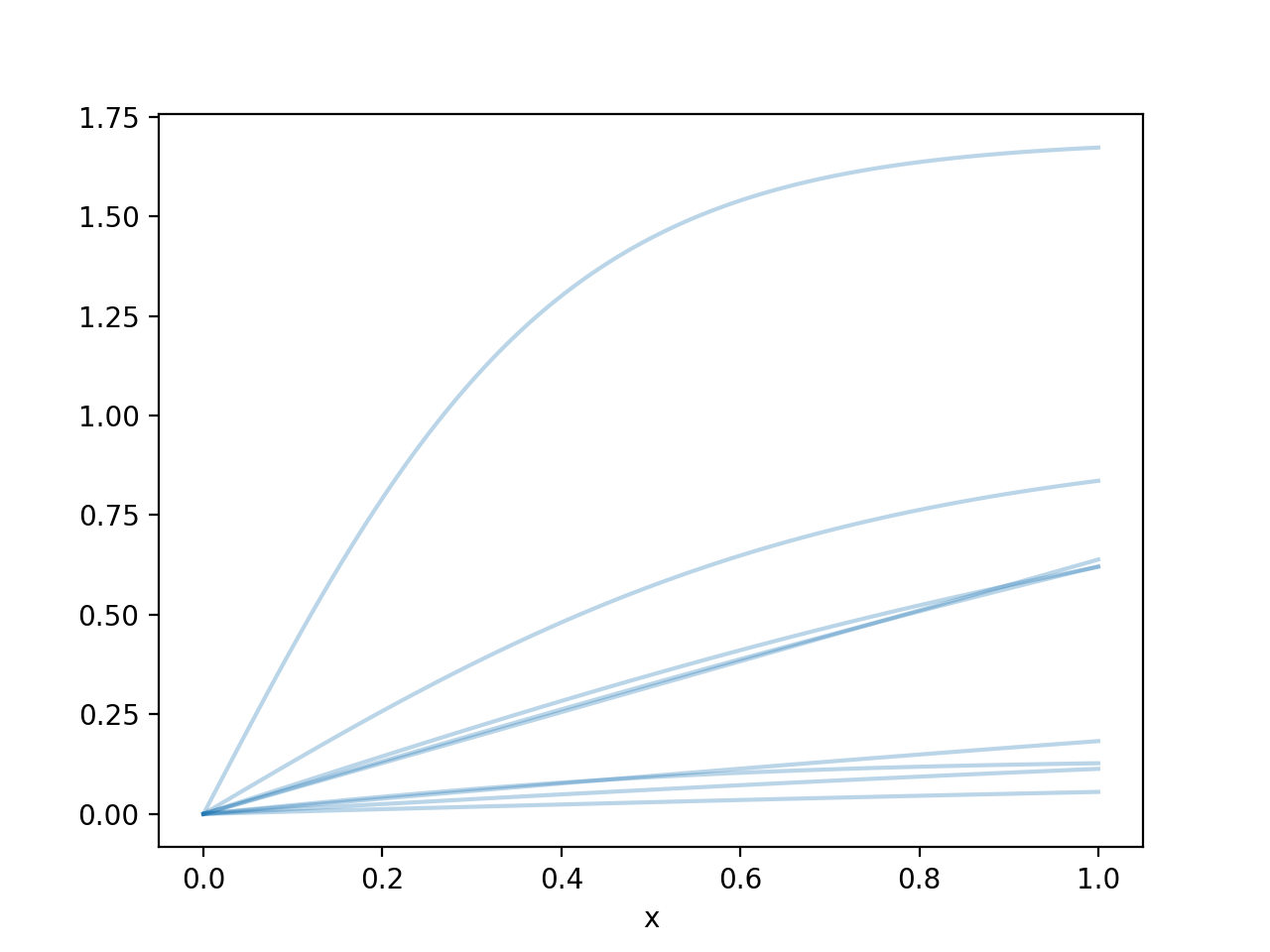
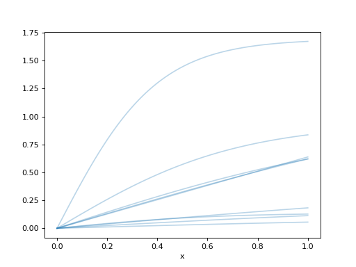
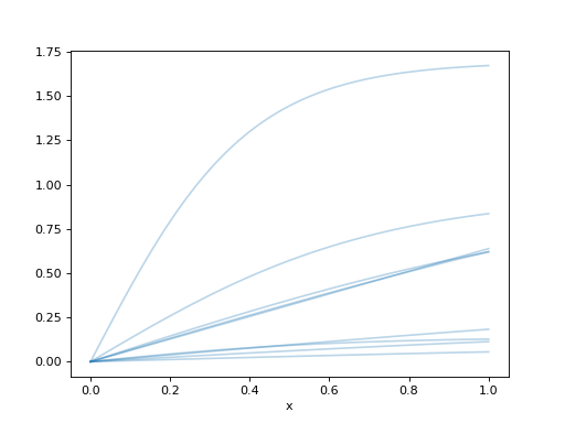
Wrapper around tanh saturation function.
For more information, see
pymc_marketing.mmm.transformers.tanh_saturation_baselined().(
Source code,png,hires.png,pdf)
Methods
TanhSaturationBaselined.__init__([priors, ...])TanhSaturationBaselined.apply(x[, dims, idx])Call within a model context.
TanhSaturationBaselined.function(x, x0, ...)Tanh saturation function.
TanhSaturationBaselined.plot_curve(curve[, ...])Plot curve HDI and samples.
Plot the HDI of the curve.
Plot samples from the curve.
Sample the curve of the saturation transformation given parameters.
TanhSaturationBaselined.sample_prior([coords])Sample the priors for the transformation.
Set the dims for all priors.
Convert the transformation to a dictionary.
Update the priors for a function after initialization.
Return a copy with default prior dims (dims=None) set to
dimsinstead.Return a copy with updated priors.
Attributes
combined_dimsGet the combined dims for all the parameters.
default_priorsfunction_priorsGet the priors for the function.
lookup_namemodel_configMapping from variable name to prior for the model.
prefixpriorsGet the priors for the function.
variable_mappingMapping from parameter name to variable name in the model.